Introduction
Accumulating evidence indicates that Fat mass and obesity-associated protein (FTO), a N6-methyladenosine (m6A) RNA demethylase exerts crucial roles in oncogenesis. FB23-2, a novel inhibitor selectively targeting FTO m6A demethylase activity displayed promising potency in acute myeloid leukemia. Yet, no literature has been reported regarding the effects of FTO and FB23-2 in the tumorigenesis and development of chronic lymphocytic leukemia (CLL). Hence, the aim of this study was to investigate the clinical significance and mechanisms of FTO regulation in CLL.
Methods
Peripheral blood samples from 55 de novo CLL patients (36 males and 19 females; age range 32-82 years, median 62 years) were collected with informed consents in Shandong Provincial Hospital. CD19+ B cells were isolated with informed consents from healthy donors. Expression levels of FTO mRNA and protein in CLL cells were determined by quantitative RT-PCR and western blotting. Methylated RNA immunoprecipitation sequencing (MeRIP-Seq) and RNA sequencing (RNA-seq) were conduct to profile RNA m6A methylation and expression of CLL cells. Lentiviral vectors were constructed to stably silence and overexpress FTO in CLL cells. Besides, cell viability, apoptosis and cell cycle were assessed by cell counting kit-8, annexin V-PE/7AAD and PI/ RNase staining, respectively.
Results
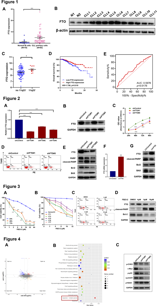
Aberrantly increased expression of FTO was observed in CLL patients and CLL cell lines at mRNA and protein level compared with normal B cells from healthy donors (Figure 1A-B). Clinical correlation analyses suggested FTO high expression was significantly associated with 11q23 deletion (p=0.012; Figure 1C). Furthermore, Keplan-Meier plot indicated that elevated FTO expression predicted adverse outcome in CLL patients (HR=1.758, p=0.019; Figure 1D). ROC curve confirmed the prognostic value of FTO in survival of CLL patients (AUC=0.600, p=0.018; Figure 1E).
To explore the potential role of FTO in CLL tumorigenesis, CLL cells were transfected with lentiviral vectors to stably silence and overexpress FTO. CLL primary cells and MEC1 cells with silence of FTO exhibited attenuated cell proliferation, increased fast-onset apoptosis (Figure 2A-D). Western blotting assay suggested significant down-regulated Bcl-2, enhanced cleaved-PARP and BAX expression in FTO-deficient CLL cells. Whereas, gain-of-function assay showed promoted cell survival in FTO-overexpressed CLL cells (Figure 2F-G).
Additionally, serial dilution of FTO inhibitor FB23-2 decreased viability of MEC1 and primary CLL cells in time-dependent manner, and displayed rare cytotoxicity in normal B cells (Figure 3A-B). Besides, annexin V-PE/7AAD and western blotting assay indicated obvious apoptosis was induced with treatment of FB23-2 in CLL primary cells from 9 de novo CLL patients (Figure 3C-D). Importantly, obvious G2/M phase arrest and enhanced sensitivity to Venetoclax were also detected in FTO-reduced CLL cells.
Furthermore, interactive MERIP-seq and RNA-seq of CLL cells with control and deleted FTO expression were performed to investigate the m6A Methylation-Mediated mechanism of FTO regulation of CLL pathogenesis. A total of 573 significantly changed peaks, of which 301 were significantly up-regulated and 272 peaks were significantly down-regulated (Figure 4A). Differentiated peaks were located in 3'UTR (42.58%) and 5'UTR (24.43%). Annotations of bioinformatics analyses indicated that FTO was functionally enriched in cell apoptosis in CLL progression (Figure 4B). Western blotting assay suggested significant down-regulated p-CHK2, c-myc, p-p53, cyclinD1 and enhanced p-H2AX expression in FTO-deficient CLL cells, indicating FTO accelerated CLL cell survival via DNA damage pathway (Figure 4C).
Conclusion
Taken together, our investigations identified for the first time the oncogenic role of FTO in CLL tumorigenesis and regulatory mechanism of FTO inhibitor FB23-2 in CLL cells by MERIP sequencing and ex vivo evaluation. Expression of FTO was upregulated and associated with inferior prognosis of CLL patients. FB23-2 exerted potent therapeutic potential in abrogating cell survival and inducing cell cycle arrest via m6A methylation. This study provides a rationale on evaluation of FTO-targeted intervention formulating a novel treatment paradigm in progressed CLL that warrants clinical investigation.
No relevant conflicts of interest to declare.
Author notes
Asterisk with author names denotes non-ASH members.

This feature is available to Subscribers Only
Sign In or Create an Account Close Modal